各部门、各二级学院:
经学校研究决定,现将学校2021年暑假放假及有关工作安排通知如下:
一、时间安排
暑假及2021年秋季开学时间执行学校校历安排,具体如下:
2021年暑假:自7月17日开始。
2021年秋季开学:
8月27日,2021级本专科新生报到;
8月28日,2020 级参加军训本专科学生报到;
8月28日-9月10日,2020 级、2021 级学生军训;
9月10日,教职工上班;
9月11-12日,老生学生报到;
9月12日,专升本、研究生新生报到;
9月13日,开始正常教学。
二、工作要求
1.抓好常态化疫情防控
各单位要继续做好师生排查工作,坚持日报告、零报告制度。各单位主要负责人要继续履行好本单位疫情防控第一责任人责任,坚守岗位,靠前指挥,将各项防控措施抓实抓细,落到实处。
2.严格执行请假、销假报告制度
全体学生离校,应按学校现有离沪规定,在“一站式办事大厅”填妥离校申请,经过相应报备、审批流程后,方可离校。
全体教职员工应根据自身实际情况,严格执行请假、销假报告制度,做好离沪报备。(1)中层干部离沪:需在OA管理系统中“干部请假”模块中填写“上海电机学院干部外出请假报备单”(因公出差需要填写出差审批单),增加防控工作组审核。经审核批准后,方可离沪。(2)教职工离沪:普通教职工因公出差,应从“一站式办事大厅”中“普通教职工出差申请”流程做好报备;普通教职工因私离沪,应填写“教职工疫情期间因私离沪报备表”,向所在二级单位提出申请,由部门向防控工作组报备。
3.确保校园安全稳定
放假前,各部门、二级学院要落实防火、防盗、防台、防汛等措施,对所属办公室、实验室等场所的安全状况做一次认真彻底的安全检查,发现问题、立即整改。
4.加强值班值守,确保安全稳定
加强假期值守。暑假期间每天(含节假日)安排1名校领导、1名中层干部和相应辅导员到校在岗值班。各单位要安排好假期每周三值班人员,处理日常事务,严格执行领导干部到岗值班、关键岗位24小时值班制度,切实加强对值班人员、门卫的管理。
2021年暑假相关职能部门值班及相关工作安排
时间安排 | 服务内容 | 服务部门 | 值班地点 |
7月21日(周三) 7月28日(周三) 8月4日(周三) 8月11日(周三) 8月18日(周三) 8月25日(周三) 9月1日(周三) 9月8日(周三) 上午9:00-11:30 下午13:00-15:00 | 用印办理(需提供完整的用印手续) | 党政办公室 | 临港校区行政楼四、五楼 |
临港校区行政楼会议室申请借用 | 党政办公室 | 临港校区行政楼412室会务中心 咨询电话:38223350(周一至周五) | |
党员组织关系转移、政审、干部护照工作 | 组织部 | 临港校区行政楼五楼 | |
招生咨询、教务咨询、教学研究项目咨询与申报、学生成绩单和在校证明打印等学籍相关工作 | 教务处 | 临港校区行政楼107室(教务) 咨询电话:38223050 临港校区行政楼324室(招生) 咨询电话:38223045 | |
就业服务、学生事务等相关工作 | 学生处 | 临港校区大学生事务中心105室 咨询电话:38223223 临港学生事务中心大厅 学生档案咨询电话:38223158 学生资助咨询电话:38223285 | |
招生咨询,打印成绩证明、学籍证明 | 研究生处 | 临港校区行政楼一、六楼 | |
各类人事证明、工资及社保管理 | 人力资源处 | 临港校区行政楼二楼 | |
财务报销业务处理 | 财务处 | 临港校区财务大厅 | |
服务内容 | 服务部门 | 值班地点 | |
科研合同管理、科研项目申报、专利申报与管理 | 科技处 | 临港校区行政楼六楼 | |
资产管理、设备维修、实验室管理服务 | 资产与实验室管理处 | 临港校区工业中心A105室 | |
后勤服务保障工作 | 后勤保障中心 | 临港校区后勤基建楼二楼 闵行校区行政楼三楼 | |
招投标申请工作 | 招投标办公室 | 临港校区行政楼315室 | |
户籍证明办理 | 保卫处 | 临港校区文理楼121室 联系电话:38223048 闵行校区行政楼110室 联系电话:64356110 | |
档案有关服务 | 档案馆 | 临港图书馆621室 联系电话:38223174 | |
一卡通相关服务 | 信息化中心 | 临港校区图书馆111室 联系电话:38223186 闵行校区技术中心A区109室 联系电话:64302016 | |
| 服务内容 | 服务部门 | 值班地点 |
周一至周五 (9:00-11:30,13:00-15:00) | 网络相关服务 | 信息化中心 | 临港校区图书馆106室 联系电话:38223119 闵行校区图书馆301室 联系电话:64305095 |
每周一至周五 (9:00-11:30,13:00-15:00) | 邮箱、一站式办事大厅、统一身份认证相关服务 | 信息化中心 | 临港校区图书馆119室 联系电话:38223133 |
备注: 1. 学校总值班:38223822. 38223044,更多电话黄页信息请查阅学校官网https://www.sdju.edu.cn/3053/list.htm 2. 保卫处值班:38223110(临港校区);64352110(闵行校区) 3. 后勤值班:38223365(临港校区);13122474556(闵行校区) | |||
1.假期图书馆开放安排
暑假开馆日期 | 开馆时间 | 开放地点 |
2021年7月17日—9月9日 | 8:30--16:30 | 临港校区图书馆二楼书库 |
闵行校区图书馆一楼第一阅览室 |
2.假期体育馆开放安排
暑假开馆日期 | 开馆时间 | 开放地点 |
每周一、周三 | 9:00- 16:00 | 1.临港校区健身房 2.闵行校区健身房 |
每周一、周三 | 13:00- 16:00 | 1.临港校区乒乓球馆 2.闵行校区乒乓球馆 |
3.假期值班班车运营安排
(1)值班用车(每周三)实行预约制度,请相关人员提前一天预约乘车,后勤保障中心视预约情况核定派车。预约电话:18017945361(朱苹)
(2)行车路线:
上午:6:45闵行校区(西门)--7:30莘庄地铁北广场班车点(地铁明珠苑小门口公交站旁)--8:45地铁16号线临港大道站--临港校区
下午:15:15临港行政楼前停车场--地铁16号线临港大道站--莘庄地铁北广场班车点(地铁明珠苑小门口公交站旁)--闵行校区
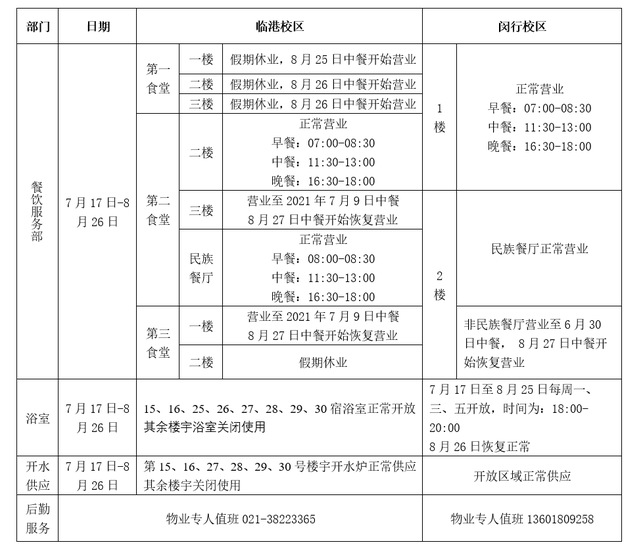
4.假期后勤服务安排

(2)校卫生所值班
值班校区 | 值班校区 |
临港校区:38223265 (每周三9:00-14:45) | 闵行校区:64305105 (每周三8:30-15:00) |
备注:门诊,电话转诊、开具住院医保结算凭证。 | |
(3)暑假超市、快递服务时间
商户名 | 日期 | 营业时间 |
闵行教育超市 | 7.18-8.22每周一、三、五上班 | 10:00-15:00 |
8.23-8.24 | 9:00-18:00 | |
8.25 | 正常营业 | |
闵行校区快递 | 每天营业 | 10:00-19:00 |
临港华联超市 | 每天营业 | 10:00-16:00 |
临港校区快递 | 每天营业 | 9:00-17:00 |
全校各二级单位、全体师生要时刻绷紧疫情防控这根弦,坚决克服麻痹思想,坚持底线思维,按照学校疫情防控领导小组部署,认真落实疫情防控各项工作,科学精准做好暑假期间疫情防控工作和师生放假返乡、开学返校等组织工作,坚决防止疫情向校园蔓延,守护师生生命安全和身体健康,保证校园安全稳定和秋季学期教育教学等各项工作如期顺利开展。
上海电机学院
2021年7月14日
